当前位置: 首页 >> 教育教学 >> MPA >> 正文

kaiyun登录官网师生团队在第九届kaiyun登录中国入口登录研究生案例大赛中再创佳绩

[发布时间]:2024-05-09[浏览次数]:


2024428日下午,第九届kaiyun登录中国入口登录专业学位研究生案例大赛决赛在学院南路校区主教楼114教室成功举办。来自kaiyun登录中国入口登录、金融学院、国际经济与贸易学院、法学院的14支队伍晋级决赛。kaiyun登录官网5支队伍分别获得一等奖、三等奖、优秀奖,参赛队伍指导教师王红梅、姜玲、于鹏、刘庆乐、温锋华、宋魏巍、柴铎获优秀指导教师奖,kaiyun登录中国入口登录获优秀组织奖。

案例获奖证书

本次案例大赛包括专家匿名评审和决赛答辩两个环节。经过专家匿名评审,kaiyun登录官网5支队伍脱颖而出,晋级决赛答辩环节。答辩环节重点考察参赛队员的分析能力、表达能力和团队协作能力。在答辩现场,kaiyun登录官网参赛队员配合默契,对案例进行生动讲解和演示,快速、精准回答评委提问,呈现了一场精彩纷呈的高质量答辩比赛。

比赛现场

经过激烈角逐,kaiyun登录官网师生队伍荣获一等奖1项,三等奖2项,优秀奖2项,成为本届案例大赛获奖数量最多的学院。

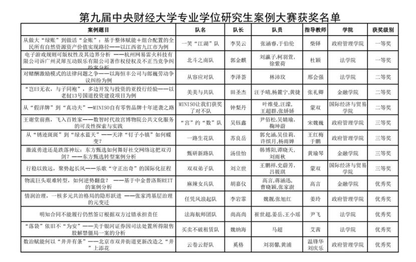
获奖案例名单

案例大赛既是促进研究生教育科教融合和产教融合的重要途径,也是检验人才培养质量的重要方式,更是展现学科综合实力的重要平台。kaiyun登录官网高度重视案例教学和案例开发工作,立足中国公共管理实践,聚焦公共管理学科前沿热点打造精品案例工程。未来,学院将以案例开发工作为突破口,持续强化研究生教育教学改革,探索适应新质生产力发展要求的教育模式,不断推进研究生教育水平更上新台阶。

 

撰稿人:孙可心

审稿人:姜